深圳言午电子有限公司 联系电话: 15989438418

 

MAX5974A PoE方案
       
                                Maxim  POE方案

     
        Maxim公司的MAX5974A/MAX5974B/ MAX5974C/MAX5974D是宽输入电压的电流模式正向电源转换器,主要用于PoE的受电设备(PD)。MAX5974A/MAX5974C适合通用或电信输入电压,而MAX5974B/ MAX5974D输入电压低到10.5V,器件内部提供1%的误差放大器,可编开关频率从100kHz到600kHz,主要用在PoE IEEE® 802.3af/at受电设备,大功率PD(Beyond the 802.3af/at Standard),有源箝位的正向DC/DC转换器,IP电话,无线接入点,安检照相机。遇欣拓科技介绍MAX5974A/B/C/D主要特性,方块图,典型应用电路图,以及PoE应用参考设计指标和电路图。
The MAX5974_ provide control for wide-input-voltage, active-clamped, current-mode PWM, forward converters in Power-over-Ethernet (PoE) powered device (PD) applications.


The MAX5974A/MAX5974C are well-suited for universal or telecom input range, while the MAX5974B/ MAX5974D also accommodate low input voltage down to 10.5V.

The devices include several features to enhance supply efficiency. The AUX driver recycles magnetizing current instead of wasting it in a dissipative clamp circuit. Programmable dead time between the AUX and main driver allows for zero-voltage switching (ZVS). Under lightload conditions, the devices reduce the switching frequency(frequency foldback) to reduce switching losses.

The MAX5974A/MAX5974B feature unique circuitry to achieve output regulation without using an optocoupler, while the MAX5974C/MAX5974D utilize the traditional optocoupler feedback method. An internal error amplifier with a 1% reference is very useful in nonisolated design, eliminating the need for an external shunt regulator.

The devices feature a unique feed-forward maximum duty-cycle clamp that makes the maximum clamp voltage during transient conditions independent of the line voltage, allowing the use of a power MOSFET with lower breakdown voltage. The programmable frequency dithering feature provides low-EMI, spread-spectrum operation.

The MAX5974_ are available in 16-pin TQFN-EP packages and are rated for operation over the -40℃ to +85℃ temperature range.

MAX5974A/B/C/D主要特性:

Peak Current-Mode Control, Active-Clamped Forward PWM Controller

Regulation Without Optocoupler (MAX5974A/ MAX5974B)

Internal 1% Error Amplifier

100kHz to 600kHz Programmable Q8% Switching Frequency, Synchronization Up to 1.2MHz

Programmable Frequency Dithering for Low-EMI, Spread-Spectrum Operation

Programmable Dead Time, PWM Soft-Start, Current Slope Compensation

Programmable Feed-Forward Maximum Duty- Cycle Clamp, 80% Maximum Limit

Frequency Foldback for High-Efficiency Light- Load Operation

Internal Bootstrap UVLO with Large Hysteresis

100μA (typ) Startup Supply Current

Fast Cycle-by-Cycle Peak Current-Limit, 35ns Typical Propagation Delay

115ns Current-Sense Internal Leading-Edge Blanking

Output Short-Circuit Protection with Hiccup Mode

Reverse Current Limit to Prevent Transformer Saturation Due to Reverse Current

3mm x 3mm, Lead-Free, 16-Pin TQFN-EP

MAX5974A/B/C/D应用:

PoE IEEE® 802.3af/at Powered Devices

High-Power PD (Beyond the 802.3af/at Standard)

Active-Clamped Forward DC-DC Converters

IP Phones

Wireless Access Nodes
Security Cameras


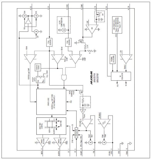
图1。MAX5974A/MAX5974B方框图







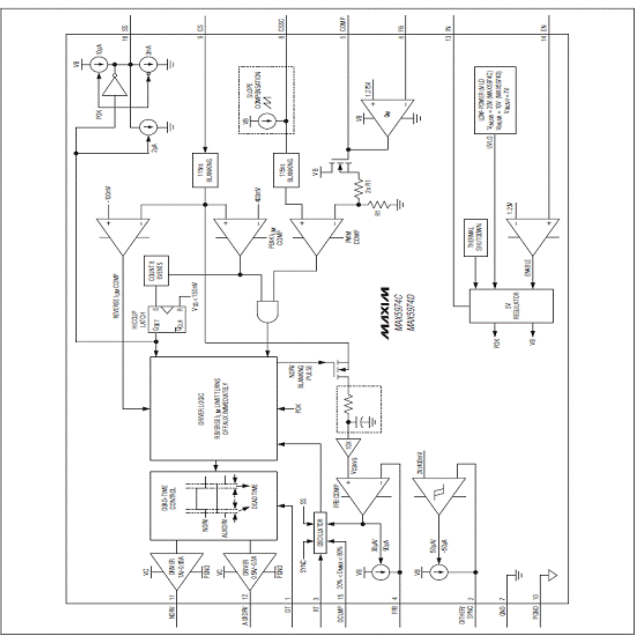
图2。MAX5974C/MAX5974D方框图
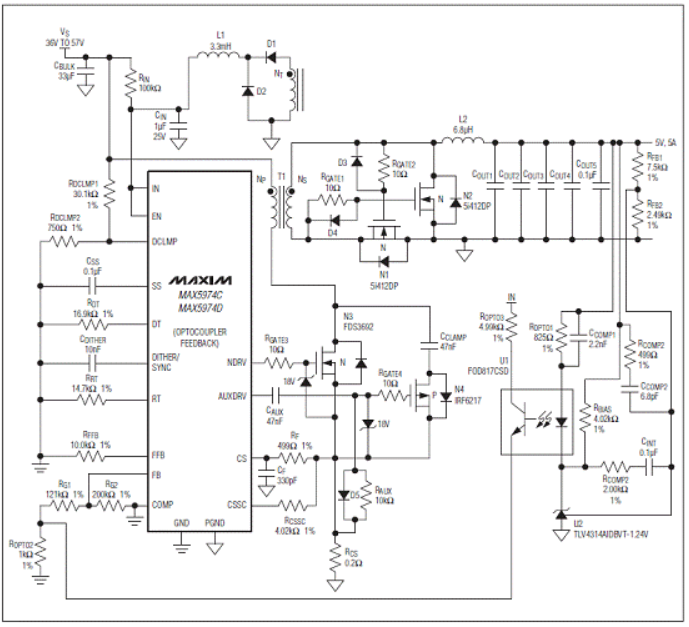
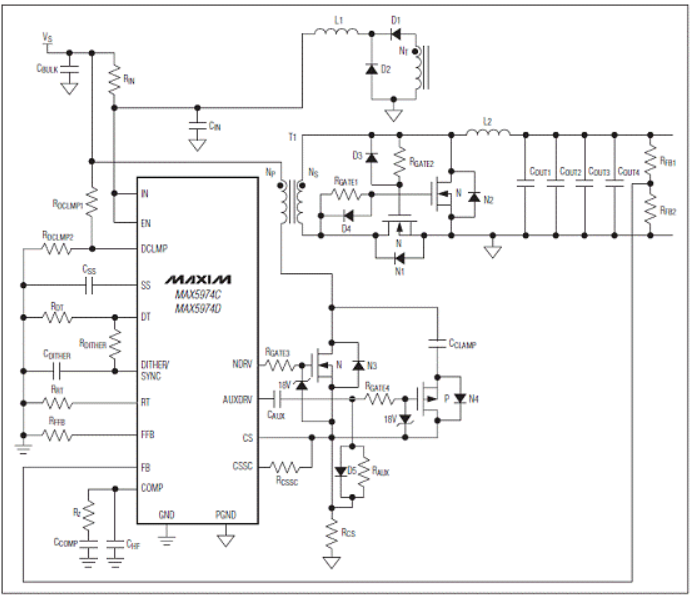
图3。MAX5974C/MAX5974D典型应用电路图
图4。MAX5974A/MAX5974B典型应用电路图
图5。MAX5974C/MAX5974D典型应用电路图(2)
图6。PoE应用参考设计外形图
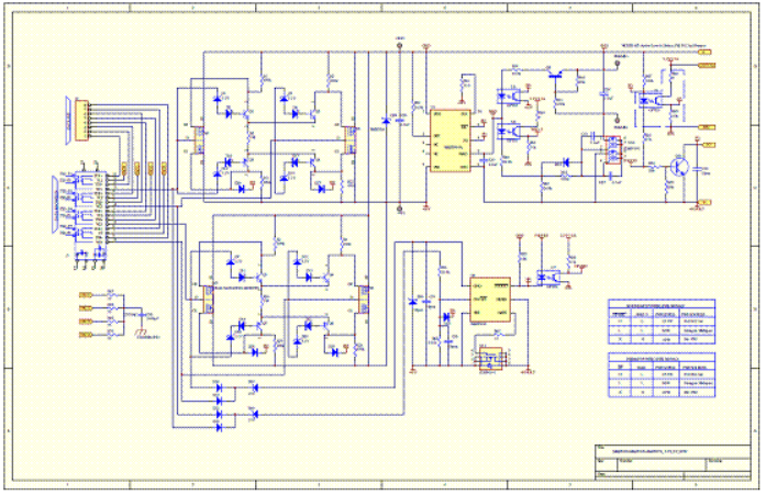
图7。PoE应用参考设计电路图(1)
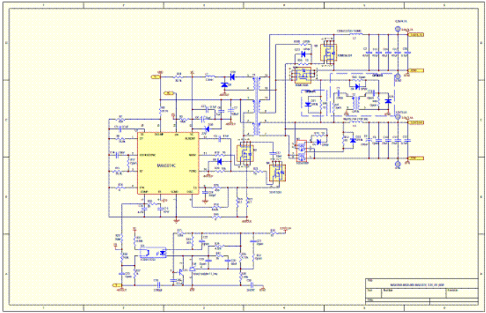
图8。PoE应用参考设计电路图(2)
Copyright © 深圳言午电子有限公司
联系电话: 15989438418   QQ;1092938054 深圳市龙岗区坂田街道吉华路华南科技园B栋308 URL:www.yanwudz.com
本站部分图文来源网络,如有侵权问题请通知我们处理!
建网站维护