深圳言午电子有限公司 联系电话: 15989438418

 

蓝牙4.0方案与设计

             
           TI CC2541参考设计主要特性,电路图,材料清单和PCB元件布局图

      TI公司的CC2541是用于蓝牙低功耗和2.4GHz应用的真正系统级芯片(SoC),器件集成了RF和高性能低功耗8051 MCU内核,支持250kbps, 500kbps, 1Mbps和2Mbps数据速率,可编输出功率高达0dBm,1Mbps时的接收灵敏度–94 dBm,主要用在2.4GHz蓝牙低功耗系统,人机接口如键盘,鼠标和遥控,体验生活和休闲设备,手机和消费类电子.
以下为蓝牙模块的参考设计主要特性,电路图,材料清单和PCB元件布局图.

CC2541主要应用:
• 2.4-GHz Bluetooth low energy Systems 
• Proprietary 2.4-GHz Systems 
• Human-Interface Devices (Keyboard, Mouse,Remote Control) 
• Sports and Leisure Equipment
• Mobile Phone Accessories
• Consumer Electronics


图1. CC2541框图

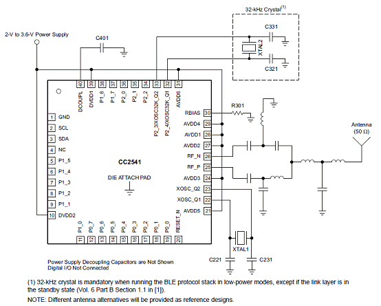
图2. CC2541应用电路

图3.CC2541蓝牙邮票块参考设计外形图

图4.CC2541蓝牙邮票块参考设计电路图
CC2541蓝牙邮票块参考设计材料清单:


图5.CC2541蓝牙邮票块参考设计PCB元件布局图
 
Copyright © 深圳言午电子有限公司
联系电话: 15989438418   QQ;1092938054 深圳市龙岗区坂田街道吉华路华南科技园B栋308 URL:www.yanwudz.com
本站部分图文来源网络,如有侵权问题请通知我们处理!
建网站维护